政府は、大規模太陽光発電事業(メガソーラー)に関する関係閣僚会議(議長=木原稔・内閣官房長官)を12月23日に開き、法的規制の強化や支援制度の見直しなどを盛り込んだ「対策パッケージ」を決定した。北海道の釧路湿原周辺で進んでいたメガソーラーの建設工事が森林法違反等で中断するなど*1地域との軋轢が強まっていることを踏まえ、政府としての新たな対応方針を示した。
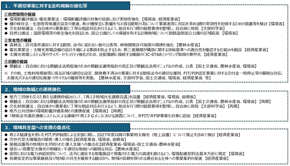
法的規制の強化では、環境影響評価の対象の見直しや釧路湿原国立公園の区域拡張、事故防止に向けた第三者機関による確認制度の創設などに取り組むとともに、来年(2026年)4月に施行する改正森林法に基づいて林地開発許可制度による取り締まりを強化する*2ことを明記した。
また、支援制度の見直しでは、2027年度以降のメガソーラー事業について、FIT/FIP制度による「支援の廃止を含めて検討する」とし、助成を取り止める方針を打ち出した。
政府は、再生可能エネルギーの主力として太陽光発電の普及を進めてきたが、メガソーラーの新設には歯止めがかかることになり、木質バイオマス発電など代替電源のウエイトが相対的に高まる状況になっている。

(2025年12月23日取材)
『林政ニュース』編集部
1994年の創刊から31年目に突入! 皆様の手となり足となり、最新の耳寄り情報をお届けしてまいります。