目次
- 3.1. 「物流の2024年問題」の概要
- 3.2. 「物流2024年問題」に関連した政府の動向
- 3.2.1. 我が国の物流革新に関する関係閣僚会議
- 3.2.2. 「物流革新に向けた政策パッケージ」などについて
- 3.3. 「改正物流効率化法」の概要
- 3.4. 物流業界全体への影響・倒産状況
- 3.5. 燃料価格の高騰について
- 3.6. トラックドライバーの就業構造などについて
- 3.7. 原木・木材価格の推移について
- 3.8. 原木輸送の特殊性について
- 3.8.1. 専用車両の必要性
- 3.8.2. 輸送環境の特殊性
- 3.8.3. 業務範囲の広さ
- 3.8.4. 配送リードタイムの特性
- 3.8.5. 原木・製品を輸送する輸送事業者の経営実態
- 3.8.5.1. 木材産業課アンケートの概要
- 3.8.5.2. 東京商工リサーチの概要
- 3.8.6. 運賃について
- 3.8.6.1. 固定費
- 3.8.6.2. 変動費
- 3.8.6.3. 基準外人件費
- 3.8.6.4. 適正利潤
- 3.8.6.5. 運賃額の計算方法
- 3.8.7. 原木の運賃額について
- 3.8.8. 原木・製品輸送に係る違反行為
- 3.8.8.1. 貨物自動車に係る違反行為
- 3.8.9. 過積載のメカニズムと規制の歴史
- 3.8.9.1. 過積載のメカニズム
- 3.8.9.2. 過積載を巡る規制の変遷
- 3.8.9.2.1. 戦後から高度成長期までの法的枠組み
- 3.8.9.2.2. 1970年代〜1980年代:企業責任の明確化
- 3.8.9.2.3. 1990年代:規制緩和と新たな枠組み
- 3.8.9.2.4. 2000年代:協働体制の構築と取り締まり強化
- 3.8.9.2.5. 2010年代後半:荷主責任の強化
- 3.8.9.2.6. 2020年代:技術的対策の導入
- 3.8.10. 輸送手段について
- 3.8.10.1. トラック輸送
- 3.8.10.1.1. 20t車
- 3.8.10.1.2. 22t車
- 3.8.10.1.3. 25t車(10t車)
- 3.8.10.1.4. セミトレーラー
- 3.8.10.1.5. フルトレーラー
- 3.8.10.1.6. 注意事項
- 3.8.10.2. 船舶輸送
- 3.8.10.2.1. RORO船の特徴
- 3.8.10.2.2. バルク船の特長
3.1. 「物流の2024年問題」の概要
「物流の2024年問題」とは、2024年4月から「働き方改革関連法」に基づきトラックドライバーの労働時間に上限規制が厳格に適用されることで生じる様々な課題の総称である。2018年に成立した「働き方改革関連法」によって一般労働者に対する時間外労働の上限規制は2019年4月から施行されていたが、物流・建設業界などの特定業種については5年間の猶予期間が設けられていた。
この猶予期間が2024年3月末で終了し、4月からドライバーの労働時間が厳しく制限されることになった。具体的にはドライバーの時間外労働の上限規制や拘束時間の短縮などが実施され、長時間労働を前提とした物流システムの継続が困難になっている。
国土交通省に推計によると、同問題への対策を講じなければ輸送力は2024年度に約14%、2030年度には約34%不足するとされている。また、ドライバーの収入減少、人手不足の深刻化、物流コストの上昇、配送の遅延などの多岐にわたる影響が生じるとみられている。
時間外労働時間の上限規制は、労働基準法特別条項付き36協定を締結した場合でも、年間の時間外労働時間が960時間を超えることは許されなくなった。同規制はドライバー職に特化したものであり、一般労働者の上限である720時間よりも緩和されているものの、これまで事実上無制限だった時間外労働時間に明確な制限を設けた。
トラックドライバーの拘束時間も大幅に短縮された。拘束時間とは、始業時刻から終業時刻までの休憩時間も含めた時間を指す。具体的な変更点は以下の通りである。
- 1日の拘束時間:13時間以内(最大15時間、14時間超は週2回まで)に制限された。ただし、宿泊を伴う長距離貨物輸送の場合は、週2回まで16時間まで延長可能。
- 1か月の拘束時間:原則284時間以内となり、労使協定の締結で1年のうち6か月までは1か月310時間までの延長が可能。改正前の293時間(最大320時間)から短縮された。
- 1年の拘束時間:原則3,300時間以内となり、労使協定の締結で年間3,400時間までの延長が可能。改正前の3,516時間から大幅に短縮された。
また、月60時間を超える時間外労働については、割増賃金率が50%に引き上げられた。ドライバーの過重労働を抑制するとともに、適正な対価を確保するためである[i]。
なお、これらの規制は、道路貨物運送業の事業者を対象としたものと考えられているが、事業の営業形態に関わらず「労働者のうち四輪以上の自動車の運転業務を主と従事する」を対象としており、営業用に限らずいわゆる白ナンバー(自家用トラック等)も含まれている。素材生産事業者、製品製造事業者であっても主に原木・製品の配送の従事に携わるドライバーは対象となる[ii]。
3.2. 「物流2024年問題」に関連した政府の動向
3.2.1. 我が国の物流革新に関する関係閣僚会議
政府は、物流を支える環境整備について関係行政機関等が、一体となって総合的な検討を行うため、2023年3月31日に「我が国の物流革新に関する関係閣僚会議」を設置した。
同会議の議長は内閣官房長官、副議長は農林水産大臣、経済産業大臣、国土交通大臣、構成員は内閣府特命担当大臣、国家公安委員会委員長、厚生労働大臣、環境大臣であり、2023年3月31日から2024年7月25日にかけて全5回開催し、「物流の2024年問題」を乗り越えて官民連携で物流革新を実現していくために、①物流の効率化、②商慣行の見直し、③荷主・消費者の行動変容の3本柱で対策を講じていくこととした。具体的には、「物流革新に向けた政策パッケージ」、「物流革新緊急パッケージ」、「2030年度に向けた政府の中長期計画」を決定した[iii][iv]。
3.2.2. 「物流革新に向けた政策パッケージ」などについて
第1の物流の効率化については、物流拠点の自動化・機械化を推進するとともに、港湾AIターミナルやサイバーポートなどのDX技術を活用して港湾物流の効率化を図る計画が進められている。また、トラック輸送から鉄道や内航海運へのモーダルシフトを今後10年で倍増させるためで、現在の12フィートコンテナから約3.5倍大きい31フィートコンテナの利用を拡大し、将来的には40フィートコンテナの普及も目指すことにしている。
併せてトラック運転手の労働負担軽減のためテールゲートリフター(荷台後部に取り付けられた昇降機)などの機器導入を強化するほか、大型免許やけん引免許取得支援によるスキルアップも進めている。さらに農産品流通の強化、高規格道路整備、サービスエリアの駐車マス拡充なども重点課題としている。
第2の商慣行の見直しについては、トラックGメンによる荷主・元請事業者の監視体制を強化し、11~12月を「集中監視月間」として設定した。また現下の物価動向を反映し、荷待ち・荷役の対価等を加算した「標準的な運賃」の引き上げを実施することとし、通常国会での法制化を推進し、大手荷主・物流事業者による荷待ちや荷役時間短縮計画の作成義務付け、大手荷主への物流経営責任者の選任義務付け、トラック事業における多重下請け構造の是正に向けた実運送体制管理簿の作成や契約時の書面交付義務付けなどを決定した。
第3の荷主・消費者の行動変容では、宅配の再配達率を現在の12%から6%へ半減させることを目標としている。ポイント還元を通じて消費者の行動変容を促す仕組みを導入し、コンビニ受取等の柔軟な受取方法やゆとりのある配送日時指定を選択するよう誘導する実証事業を実施するほか、政府広報やメディアを通じた意識改革・行動変容の促進も強化することとしている。
これらの施策を通じて、2030年度までにトラックドライバー1人あたりの荷待ち・荷役作業時間を2019年度比で年間125時間以上削減し、積載率向上による輸送能力を16%高める(同比)ことを目指す[v][vi][vii]。
3.3. 「改正物流効率化法」の概要
「物流革新に向けた政策パッケージ」等を法制化したものが「改正物流効率化法」(正式名称:流通業務の総合化及び効率化の促進に関する法律及び貨物自動車運送事業法の一部を改正する法律)である。同法は、「物流関連二法」と呼ばれる「流通業務総合効率化法」及び「貨物自動車運送事業法」の改正であり、2024年5月に公布され、2025年4月より段階的に施行が開始する。なお、「流通業務総合効率化法」は「物資の流通の効率化に関する法律」に名称を変更する。
物資の流通の効率化に関する法律では、荷主(発荷主・着荷主)、物流事業者(トラック、鉄道、港湾運送、航空運送、倉庫)に対し、物流効率化のために取り組むべき措置について努力義務(①積載効率の向上、②荷待ち時間の短縮、③荷役時間の短縮)を課し、判断基準を設けて国が指導・助言、調査・公表を実施する。また、事業規模が一定以上の事業者を特定事業者に指定する。具体的には、荷主は取扱貨物の重量が年間9万t以上、運送事業者は保有車両台数が150車以上の事業者が対象になる。特定事業者には中長期計画の作成や定期報告などの義務を課し、取り組みが不十分な場合は国が勧告・命令を実施する。また、特定事業者の荷主には、物流統括管理者の選任が義務付けられる。特定事業者に関する取り組みは2026年4月から開始する予定となっている。
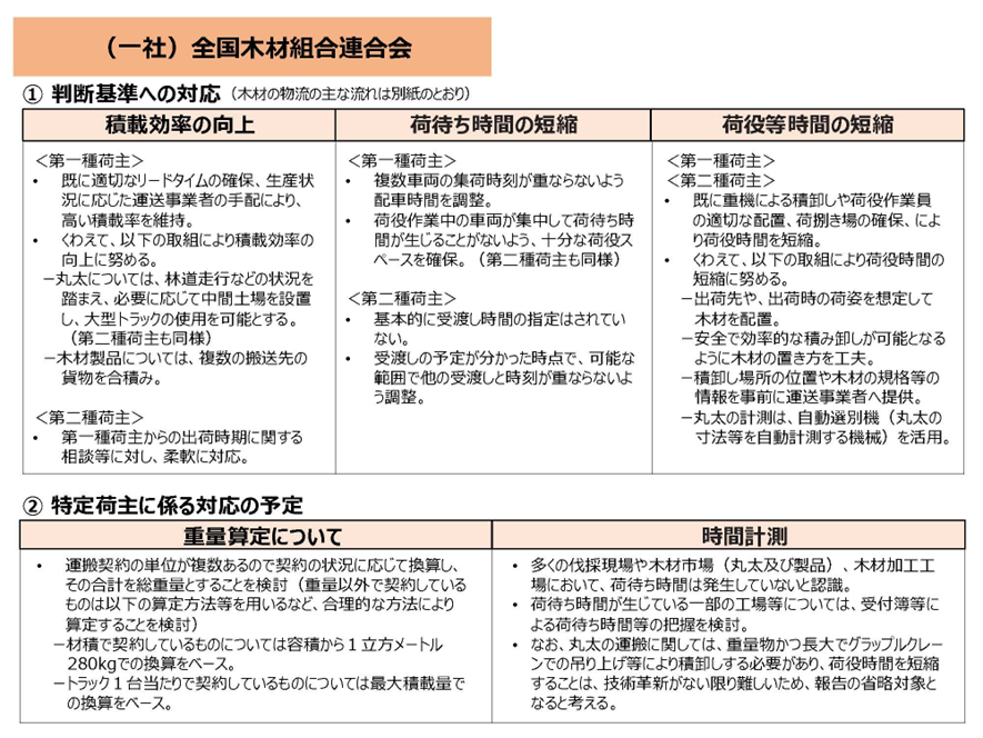
なお、2025年3月に農林水産省において開催された「第6回農林水産品・食品の物流に関する官民合同タスクフォース」では、(一社)全国木材組合連合会から、努力義務等への木材産業の具体的な対応として、図3-3の内容について報告が行われた[viii]。

出典:https://www.maff.go.jp/j/shokusan/ryutu/attach/pdf/buturyu-588.pdf (2025/03/17閲覧)農林水産省 大臣官房 新事業・食品産業部 食品流通課『各業界での新物効法への対応方針について』
貨物自動車運送事業法では、運送契約の締結等に際し、提供する役務の内容やその対価等について記載した書面による交付等を義務付け、元請事業者に対しては、実運送事業者の名称等を記載した実運送体制管理簿の作成を義務付け。下請事業者への発注適正化について努力義務を課し、一定規模の事業者に対し、管理規程の作成、責任者の選任を義務付けている[ix]。
3.4. 物流業界全体への影響・倒産状況
東京商工リサーチの『倒産月報 2024(令和6)年1‐12月』によれば、2024年における負債総額1,000万円以上の企業倒産は全国で1万6件となり、11年ぶりに1万件を超す事態となった。主な要因としては、物価高や人手不足が挙げられている[x]。
2024年度における道路貨物運送業の倒産件数は353件(前年度比2.3%増)で、4年連続で前年度を上回っている。
倒産要因をみると、「物価高」関連倒産は111件(同21.2%減)、「人手不足」関連倒産は77件(同60.4%増)となっており、「人手不足」倒産の内訳は、「人件費高騰」が30件(同87.5%増)、「後継者難」が22件(同83.3%増)、「求人難」が16件(前年度同数)、「従業員退職」が9件(同125.0%増)となっている[xi]。
なお、東京商工リサーチが行った「「物価高・価格転嫁」に関するアンケート調査」では、コスト上昇分を「価格転嫁できていない」と回答した道路貨物運送業者は9.7%で、全産業平均の21.1%を11.4ポイント下回っている[xii]。
燃料価格などの物価高の価格転嫁は進んでいるものも、人手不足による人件費高騰や、経営者・ドライバーの高齢化に伴う後継者難は深刻な状態となっており、今後も人件費が右肩上がりに推移すると見込まれている。
3.5. 燃料価格の高騰について
軽油価格データによれば、2005年から2025年2月までの期間における価格推移には明確な長期的上昇傾向が見られる。2005年の約93円/Lから2025年の約164円/Lへと、20年間で約70円(約75%)の価格上昇を記録している[xiii]。

出典:資源エネルギー庁
この期間には複数の特徴的な価格変動期が存在する。
- 2008年金融危機時:サブプライムローン問題が金融危機を引き起こし、投資家が現物への投機にシフトしたことなどで、原油価格が上昇し、軽油価格も影響を受けて、最初の大きな価格ピークとなる約167円を記録した[xiv]。
- 2011年東日本大震災後:被災地での製油所や出荷施設の被害により、全国的にガソリン不足が生じ、軽油価格も上昇した[xv]。
- 2014-2015年:アメリカのシェールオイル増産による供給過多が原因で、原油価格が急落し、軽油価格も下落した[xvi]。
- 2020年COVID-19パンデミック初期:世界的なロックダウンにより経済活動が停滞し、石油需要が急減して原油価格が下落し、軽油価格も大幅に下落した[xvii]。
- 2022年ロシア・ウクライナ紛争時:紛争により原油供給が不安定になり、価格が上昇。軽油価格も影響を受けて価格が再び約154円まで上昇した[xviii]。
- 2023年夏:国際的に原油価格が高騰した。
全期間を通じての最高値は2008年8月の約167円、最低値は2005年1月と3月の約93円であり、平均価格は約125円である。
価格の安定期と変動期が交互に現れていることが特徴であり、2009年から2010年にかけては比較的安定した100円から110円台の価格帯が継続していた。続く2012年から2014年にかけては上昇傾向を示し、価格は125円から145円台へと推移した。その後、2016年から2017年にかけては再び安定期となり、100円から110円台の価格水準に戻っている。近年の2022年から2024年は150円前後の高値安定期となっており、以前の水準と比較して明らかに高い価格帯で推移している。
これらの価格変動は世界経済の状況、原油市場、そして地政学的要因に強く影響されている。特に国際的な原油価格の動向は軽油価格に直接的な影響を与えており、地政学的緊張が高まる時期には価格上昇圧力が強まる傾向がある。
3.6. トラックドライバーの就業構造などについて
トラック運送業と全産業を比較分析すると、いくつかの特徴的な傾向が明らかとなっている。まず重要な点として、運送業界は主に男性労働者によって支えられている現状がある(図3-6-1)。
労働条件の面では、全産業平均と比較して約1割程度低い年収水準となっている(図3-6-2)。さらに注目すべきは労働時間の長さであり、他産業と比較して約1~2割も長くなっている(図3-6-3)。
このように、トラックドライバーは年収が低く労働時間が長いという厳しい環境に置かれている。ただし、近年の推移を見ると年間所得額は徐々に上昇傾向にあり、業界内での賃上げが進みつつある。

出典:『国土交通白書』平成26(2014)年度~令和5(2023)年度から調査チームが作成

出典:『国土交通白書』平成26(2014)年度~令和5(2023)年度から調査チームが作成

出典:『国土交通白書』平成26(2014)年度~令和5(2023)年度から調査チームが作成
3.7. 原木・木材価格の推移について
スギ・ヒノキの立木・原木・木材製品価格は図3-7-1・3-7-2・3-7-3のように推移している。近年ではウッドショックにより一時的に価格上昇が見られたが、それが収束とともに住宅着工戸数の冷え込みなどによって価格が下落している。

出典:『令和5年度森林・林業白書』より調査チームが作成

出典:『令和5年度森林・林業白書』より調査チームが作成

出典:『令和5年度森林・林業白書』より調査チームが作成
3.8. 原木輸送の特殊性について
3.8.1. 専用車両の必要性
原木は一般貨物と比べ特殊な荷物である。原木輸送車両には、グラップルを搭載して原木を積み込みできるようにし、落下防止用のスタンション(支柱)を立て、荷台を強化するなど特別な仕様が施されている。これらの専用設備は車両価格を押し上げる要因となっている。
3.8.2. 輸送環境の特殊性
原木の輸送環境には以下のような特殊性がある。
- 林道・作業道は街灯やガードレールがないため日没後は運行が困難となる。
- トラック・トレーラーがすれ違うだけの路幅が確保されていない場所が多い。
- 路肩に原木や枝条が積まれており車体の方向転換が難しい場合がある。
- 原木それぞれの重心が異なるため、運転中に予期せぬ荷崩れリスクが存在する。
3.8.3. 業務範囲の広さ
一般貨物運送と異なり、原木輸送のトラックドライバーは配送以外にも荷役業務や検知(仕分け・選別)作業などを担うことが多い。これにより作業時間が長くなる傾向がある。
3.8.4. 配送リードタイムの特性
原木輸送には、以下のような配送上の特性がある。
- 製品輸送と比較して配送リードタイムに柔軟性がある。
- 定期的な配送スケジュールが立てやすく、「今日発注、明日納品」といった緊急対応は少ない。
- プレカット材や一般貨物などとは異なり、ジャストインタイム(Just In Time)納品の要請が少ない。
- 納品先の製品製造事業者の土場での待機時間は少ない。
一方で、季節要因による制約が存在する。特に雨の多い時期は、カビ発生リスクを考慮した対応が必要となる場合がある。これは特に製品向け(高品質な用途向け)原木において重要となる。
3.8.5. 原木・製品を輸送する輸送事業者の経営実態
原木・製品を輸送する事業者の経営実態については、林野庁木材産業課が2019年8月に公開したアンケート調査及び東京商工リサーチによるデータから、以下のようなことがわかる。
3.8.5.1. 木材産業課アンケートの概要
林野庁木材産業課のアンケートは、各都道府県を通じて原木輸送を業務とする運送業許可を取得した事業者(専業・兼業問わない)418事業者を対象に実施し、有効回答数は193件であった。
同アンケートによると事業形態の内訳は、運送業専業が50%を占め、そのうち原木輸送のみを行う運送事業者は全体の16%である。また、他産業との兼業は41%となっている(図3-8-5-1-1)。

出典:林野庁木材産業課(2019年)『原木運送に係るアンケート調査(結果)』
1事業者あたりの原木輸送に関わる経営規模は、従業員数が約6人、原木輸送用の保有車両が約7台、原木輸送の年間取扱量は約40,000m³である。年間原木取扱量については、25,000m³未満の事業者が約4割を占める一方で、100,000m³以上を扱う大規模事業者も約1割存在している(図3-8-5-1-2)。

出典:林野庁木材産業課(2019年)『原木運送に係るアンケート調査(結果)』
主な荷主は森林組合や素材生産事業者が中心となっており(図3-8-5-1-3)、山土場から目的地までの直接輸送が最も多い(図3-8-5-1-4)。また、中間土場からの輸送も一定程度存在している。
トラックへの原木の積み込み作業については、約9割の事業者で運送事業者のトラックドライバー自身が行っている(図3-8-5-1-5)。

出典:林野庁木材産業課(2019年)『原木運送に係るアンケート調査(結果)』

出典:林野庁木材産業課(2019年)『原木運送に係るアンケート調査(結果)』

出典:林野庁木材産業課(2019年)『原木運送に係るアンケート調査(結果)』
車両の過不足については、年間取扱量が多い事業者ほど不足感が強い傾向が見られる(図3-8-5-1-6)。トラックドライバーの充足状況については、61%の事業者が「不足している」と回答し、38%が「過不足なし」と回答している。「余剰がある」と回答した事業者は0%であり、業界全体としてトラックドライバー不足の傾向が顕著である(図3-8-5-1-7)。

出典:林野庁木材産業課(2019年)『原木運送に係るアンケート調査(結果)』

出典:林野庁木材産業課(2019年)『原木運送に係るアンケート調査(結果)』
3.8.5.2. 東京商工リサーチの概要
東京商工リサーチによるデータは、同社の「TSR企業情報ファイル」の「企業3300PLUS」において、木材卸売業者と取引している一般貨物自動車運送業者463者が対象となっている。
同データでは原木・木材製品を取り扱う運送事業者の地理的分布に特徴が見られる。日本の中央部に近い地域や、九州地方に事業者が多く分布している(図3-8-5-2-1)。これは木材生産地と消費地の位置関係を反映していると考えられる。

出典:東京商工リサーチ
設立年代別では、1970~1979年に設立された事業者が最も多く、次いで物流二法の施行により免許制から許可制に切り替わった1990~1999年に設立された事業者が多い傾向にある。

出典:東京商工リサーチ
東京商工リサーチが企業を評価する基準である評点の分布データによれば、経営状態に注意を要する事業者(評点49以下)の割合が比較的多い。ただし、これは全産業と比較しても同等のものである。

出典:東京商工リサーチ
従業員数区分別企業分布では10人未満が20.7%、10人以上50人未満が58.3%、50人以上100人未満が11.9%、100人以上300人未満が7.3%、300人以上が1.7%となっている。

出典:東京商工リサーチ
当期売上高区分は1億円未満が14.7%、1億円以上5億円未満が54.4%、5億円以上10億円未満が14.5%、10億円以上100億円未満が14.5%、100億円以上が1.7%、売上不明が0.2%になっている。

出典:東京商工リサーチ
当期利益率別企業分布は、-50%未満が0.2%、-50%以上-10%未満が1.9%、-10%以上-5%未満が3.2%、-5%以上5%未満が48.4%、5%以上10%未満が6.3%、10%以上50%未満が2.4%、Z:利益率不明が37.6%となっている。

出典:東京商工リサーチ
3期別売上高推移は、前々期が26,831億円、前期が31,243億円、当期が28,194億円となっている。

出典:東京商工リサーチ
3期利益率推移は、前々期が0.8%、前期が0.8%、当期が1.3%となっている。

出典:東京商工リサーチ
3.8.6. 運賃について
運賃とは輸送事業者にとって売上そのものである。一方、荷主企業にとってはコストカットの対象であり、輸送事業者が運賃単価を上げようとすれば、荷主企業は他社と比較するなどして運賃を抑えてきた。こうした現状を正すべく、2018年の貨物自動車運送事業法改正により「標準的な運賃」が創設され、2020年4月に国土交通省によって告示され、当初は2023年度までの時限措置であったが、「当面の間」延長されることが決定した[xix]。
標準的な運賃の対象となるのは、主に一般貨物自動車運送事業者や特定貨物自動車運送業者である。小型トラックから大型トレーラーまで車種を問わず輸送を担う事業者が対象となる。
標準的な運賃は、適正な原価(変動費・固定費)に適正な利潤を加えることで算出されており、具体的には次の要素から構成され、一部算定式も提示されている[xx]。
3.8.6.1. 固定費
- 車両償却費:(車両の調達価格+付属備品等の費用)÷車両償却年数(5年)
- 人件費:時給単価×車格差率×(1+給与に対する福利厚生費率)×年間労働時間(約 2,086 時間)
- 自動車関係税
- 自動車関係保険料
- 荷役関連費用
- 借入金利息:ベースとなる資産(事業用固定資産額+運転資本額(営業費×4%))×他人資本構成比×金利
- 間接費:{a~f の合計値(円/年)}÷{1-間接費率(%)}-{a~f の合計値(円/年)}
3.8.6.2. 変動費
- 燃料費:軽油単価(120 円/L)÷燃費
- オイル費:{オイル単価(円/L)×オイル交換1回当たりオイル量(L)+オイル交換1回当たり工賃(円)}÷オイル交換1回当たり走行距離(km)
- タイヤ費:{タイヤ単価(円/本)×タイヤ交換1回当たり交換本数(本)+タイヤ交換1回当たり工賃(円)}÷タイヤ交換1回当たり走行距離(km)
- 尿素水費:尿素水単価(円/L)÷尿素水1L 当たり走行距離(km)
- 車検・修理費:{年間車検整備費(円/年)+年間一般修理費(円/年)}÷年間走行距離(km)
- 間接費:{h~l の合計値(円/km)}÷{1-間接費率(%)}-{h~l の合計値(円/km)}
3.8.6.3. 基準外人件費
3.8.6.4. 適正利潤
適正利潤額:ベースとなる資産(事業用固定資産額+運転資本額(営業費×4%))×自己資本構成比×0.1÷(1-利益課税率)
3.8.6.5. 運賃額の計算方法
運賃額の計算方法では、距離制運賃額と時間制運賃額、そして共同出荷を念頭に置いた個建運賃が設定されている。距離制運賃額と時間制運賃額の算定式は、次の通りである。
- 距離制運賃額:{(1km 当たり変動費)×(走行距離)+(1時間当たり固定費)×(所要所定内労働時間)+(1時間当たり基準外人件費)×(所要所定外労働時間)}×(1+利益率)
- 時間制運賃額:{(1km 当たり変動費)×(基礎走行距離)+(1時間当たり固定費)×(基礎作業時間)}×(1+利益率)
政府は、このような基準等を明確化することで、荷主等への適正な価格転嫁を後押ししており、荷役作業の料金体系の導入や、運送と運送以外の業務の区分明確化を行って、さらなる後押しをしている。
3.8.7. 原木の運賃額について
原木の運賃額は昨今の燃料費の高騰もあり上昇傾向にはあるが、そもそも20年間以上価格変動はほぼなかった[xxi]。それは荷主がいて初めて仕事が成り立つため、顧客に対して値上げの交渉がしづらい構造にあるためである。また、運送費には荷役費用も含まれることが多くあり、分離して請求するケースは一部に限られていると見られる。加えて、一般道と林道では時間あたりの走行距離は異なり、それも合わせて明確な根拠を提示している企業は少ないと見られる。
3.8.8. 原木・製品輸送に係る違反行為
3.8.8.1. 貨物自動車に係る違反行為
原木・製品輸送を行っている一般貨物自動車運送事業者は、貨物自動車運送事業法に基づき国土交通省の営業許可を得て事業を展開している。緑ナンバーとも言われる一般貨物自動車運送事業者は国土交通省によって管理されている。国土交通省が運営する『自動車総合安全情報』ホームページの『事業者の行政処分情報検索』[xxii]では、違反行為を行い、行政処分を下された事業者の情報を公開している。
2020年4月から2024年11月まで60件の行政処分が下されており、違反行為の上位10位は次のようになっている。

貨物自動車に係る違反行為の件数(2020年4月~2024年11月)
なお、グラフは次の手順で作成した。
- 同ページの2020年4月から2024年11月の期間で「トラック」を対象に検索し、行政処分事業者の全件の検索結果を抽出した。
- 東京商工リサーチのデータと照合し、社名、代表者名、住所などが一致した事業者を抽出した。
- 「行政処分事業者の詳細情報」の「違反行為の概要」の欄の記載項目をカウントした。
- 違反行為は該当法律が記載されており、同様の違反行為はまとめた。
3.8.9. 過積載のメカニズムと規制の歴史
3.8.9.1. 過積載のメカニズム
過積載とは、貨物自動車に規定の積載重量を超えて貨物を積んで走る法律違反行為である。具体的には自動車検査証(車検証)に記載された「最大積載量」を超えて積載を行った状態を指す。
原木輸送における過積載問題は業界の構造的な問題が凝集されたものといえる。現在の原木輸送では10t積みのトラックに15~20t程度積載するなど5~10割増しでの過積載が一部地域では常態化している。原木の比重にもよるが、視覚的にはスタンション(支柱)の高さ満載は過積載である。
過積載が発生する背景には、適正な運賃が形成されていないことがある。ヒアリングでは、現在の原木輸送価格は1970年代の軽油価格が1L当たり約30円程度の時代をベースとしており、軽油価格は約5倍になってもそれに見合った価格が形成されていない。
原木の輸送単価は1台いくらではなく、1m³いくらが基本となっており、積載すればするほど売上・利益がともに上がりやすい構造となっている[xxiii]。法令を順守して積載量を抑えれば輸送事業者の経費が増大する一方で、利益が減少するという厳しい現実がある。また、受け入れ工場にとっても過積載のトラックを受け入れないと、素材生産事業者・輸送事業者は売上及び利益の確保のために過積載を受け入れる工場に原木を優先的に輸送する傾向がある。結果として、過積載を受け入れない工場の集材力が落ちていき、過積載を黙認する形となっている。
加えて、原木は樹種、径級、季節などにより容積密度や含水率が大きくばらつくため、正確な比重の把握が困難であることも過積載を誘発する要因となっている。
3.8.9.2. 過積載を巡る規制の変遷
3.8.9.2.1. 戦後から高度成長期までの法的枠組み
戦前の法体系においては、道路の利用に関するルール(道路取締令)と自動車の使用に関するルール(自動車取締令)は別個に定められていた。戦後の混乱期を経て、社会秩序の回復と交通インフラの再整備が急務となる中、1947年(昭和22年)には「道路交通取締令」が制定され、道路交通に関する基本的な枠組みが統一的に示された[xxiv]。その後、経済復興が進む中で、道路運送事業の基盤整備も進められた。1951年(昭和26年)には道路運送法(法律第183号)が制定され、旅客・貨物運送事業に関する基本的な制度が確立された[xxv]。
また、同日には道路運送車両法(法律第185号)も制定され、車両の保安基準や登録制度などが定められた[xxvi]。続く昭和28年(1953年)には、道路交通取締法施行令(政令第261号)が制定された[xxvii]。この1953年の政令は、後の昭和35年(1960年)に現行の道路交通法(法律第105号)が制定される際に廃止されることとなるが、戦後の道路交通法制の整備過程における重要な段階であった。この時期は、日本のモータリゼーションの黎明期にあたり、産業活動の活発化に伴いトラック輸送の重要性が増しつつあったものの、過積載問題に対する社会的な認識や法的な規制は、まだ本格化するには至っていなかったと考えられる。
3.8.9.2.2. 1970年代〜1980年代:企業責任の明確化
1970年代から1980年代にかけて、日本は高度経済成長を遂げ、それに伴い物流需要が急増した。この過程で、輸送効率を優先するあまり、過積載が常態化するという問題が顕在化した。特に、当時の規制が比較的緩やかであったこともあり、例えば10t積みのダンプカーにその許容量を大幅に超える土砂などを積載して運行する、極端な過積載も見られたとされる[xxviii]。当時の交通事故死者数は極めて多く、「交通戦争」と呼ばれるほどであり、交通安全対策は喫緊の課題であった。高速道路などにおける過積載違反の多さも社会問題として強く認識されていた[xxix][xxx]。
このような状況を改善するため、1978年(昭和53年)の道路交通法改正を通じて、過積載に対する自動車の使用者、すなわち運送事業者等の責任を明確化し、強化する措置が講じられた[xxxi]。この使用者責任の強化は顕著な効果をもたらした。昭和55年(1980年)の警察白書によれば、この法改正が施行された後の1年間における過積載の取締り件数は、施行前1年間と比較して5万9,163件(47.4%)減少し、過積載が関連する死亡事故件数も116件(55.5%)減少したと報告されている。この事実は、当時の過積載が単に運転者個人の問題ではなく、企業ぐるみの構造的な問題であったこと、そして使用者責任を問う法改正が違反抑止に極めて有効であったことを示している。
3.8.9.2.3. 1990年代:規制緩和と新たな枠組み
1990年代に入ると、過積載問題への対策はさらに多角化する。過積載の背景には、運転者や運送事業者だけでなく、荷主による無理な要求が存在する場合があるとの認識が広まった。これを受け、荷主等が運転者に対して過積載となる運送を要求・依頼する行為を直接規制する枠組みが導入された。具体的には、道路交通法第58条の5第2項に基づき、警察署長が反復して過積載の要求をする恐れのある荷主等に対して、再発防止命令を発出できるようになった 。この命令に違反した場合には罰則も科されることとなり 、荷主等の背後責任を追及する法的根拠が整備された[xxxii][xxxiii]。
一方で、経済活動の効率化や国際競争力の強化という観点から、物流に関する規制緩和の動きも見られた。道路インフラの整備が進んだことを背景に、車両の大型化・大重量化に対応する形で、車両総重量(GVW)の制限が見直された。具体的には、車両制限令に基づき、高速自動車国道や道路管理者が指定した「重さ指定道路」においては、車両総重量の上限が従来の原則20tから最大25tまで引き上げられ、これらの道路については自由に通行できるようになった 。ただし、この緩和措置は指定された道路に限られるものであり、それ以外の道路を通行する場合や、一般的制限値(重量、寸法等)を超える「特殊車両」を通行させる場合には、従来通り道路管理者の許可(特殊車両通行許可)が必要となる 。このように、1990年代は、荷主責任の追及という規制強化と、インフラ整備を前提とした重量制限の緩和という、両側面からのアプローチが取られた時期であった[xxxiv][xxxv][xxxvi][xxxvii][xxxviii][xxxix][xl]。
3.8.9.2.4. 2000年代:協働体制の構築と取り締まり強化
2000年代に入っても、特に特殊車両による過積載違反は依然として後を絶たなかった。違反車両は道路構造物に深刻なダメージを与えるため(例えば、軸重が制限値の10tを2割超えるだけで橋梁への影響は9倍になるとされる)、道路保全と交通安全の観点から、より実効性のある取り締まり体制の構築が求められた[xli][xlii]。
こうした背景から、関係機関が連携して取り締まりを行う動きが活発化した。その一例として、平成24年(2012年)には、国土交通省近畿地方整備局大阪国道事務所が主導し、大阪府枚方土木事務所、西日本高速道路株式会社、そして大阪府警察が合同で、管内の国道、府道、高速道路において一斉取り締まりを実施した。これは、単独機関による取り締まりでは違反車両が迂回してしまうといった課題に対応し、連携によって取り締まりの実効性を高めようとする試みであった[xliii]。
さらに、特に悪質な違反に対する罰則も強化された。2015年からは、国土交通省の方針・通達に基づき、車両総重量が車両制限令で定められた基準値の2倍以上となる極めて悪質な重量超過違反者に対しては、その違反の事実をもって直ちに刑事告発を行う(即時告発)という制度が導入された。この方針により、違反者は道路法違反として100万円以下の罰金等の刑事罰の対象となりうる。この措置は、従来の行政指導等では抑止が困難であった悪質違反者に対し、刑事手続きという厳しい手段で臨むものであり、少なくとも「基準の2倍以上」という極端な過積載に関しては、いかなる「許容範囲」も存在しないという強い姿勢を示すものであった。この意味で、「過積載許容範囲が実質的に撤廃された」と解釈することも可能である[xliv][xlv][xlvi]。
3.8.9.2.5. 2010年代後半:荷主責任の強化
2010年代後半には、過積載問題の根本的な解決に向けて、荷主の責任をより重視する動きが強まった。2017年からは、国土交通省が、全国の直轄国道や高速道路等での現地取り締まりにおいて、過積載違反車両の運転者から任意で荷主に関する情報を聴取する取り組みを試行的に開始した[xlvii]。
この取り組みで収集された情報に基づき、過積載を助長していると疑われる悪質な荷主に対しては、是正指導や協力要請書(通称イエローカード)、さらには警告書(通称レッドカード)の発出、そして貨物自動車運送事業法に基づく荷主勧告制度の適用などが検討されることとなった。荷主に対する罰則自体も、荷主名の公表など社会的制裁の強化が進められている[xlviii][xlix]。
また、運送事業者に対する行政処分の仕組みも、違反抑止効果を高める方向で見直された。過積載違反について、同一営業所が違反を繰り返した場合に、より重い処分を科す体系が整備されたのである。具体的には、違反を確認した日から過去3年以内に、同一営業所において過積載違反による行政処分等を1度受けている場合は「再違反」、2度以上受けている場合は「累違反」と定義される。再違反や累違反に該当した場合、違反車両数に応じて算出される車両停止日数(処分日車数)が、初違反の場合と比較して大幅に加重されることとなった(目安として再違反は約2倍、累違反は約4倍)。これにより、常習的な違反事業者に対するペナルティが強化され、コンプライアンス遵守へのインセンティブが高められた[l]。
3.8.9.2.6. 2020年代:技術的対策の導入
2020年代に入ると、過積載対策は、従来の法規制や取り締まり強化に加え、技術的なアプローチも取り入れながら、より総合的に推進されるようになった。その1つが、自動重量計測装置(Weigh-In-Motion: WIM)の活用である。WIMは、直轄国道等に設置され、走行中の車両重量を自動で計測するシステムであり、2008年頃から運用が開始され、その後も設置箇所の拡大や精度向上が図られている。WIMによって得られたデータは、違反車両の特定や指導・警告、悪質な場合の告発に活用されるだけでなく、道路インフラの維持管理計画にも役立てられている[li][lii]。
荷主に対する働きかけも継続されており、貨物自動車運送事業法に基づく荷主勧告制度が運用されている。この制度は、過積載等の違反行為に荷主が主体的に関与した場合(無理な輸送依頼や違反の指示・強要など)に、国土交通省が荷主に対して是正措置を勧告し、その事実を公表するものである。近年、制度運用が見直され、より迅速な勧告が可能になったとの情報もあり、荷主責任の追及が実効性を伴うよう工夫されている[liii][liv]。
一方で、国土交通省は、WIM増設などの取り締まり強化策と合わせて、「2020年度を目途に(過積載違反を)半減」させるという具体的な目標を掲げていた。近年の物流政策は、むしろ「物流の2024年問題」に代表される将来的な輸送力不足への対応や、荷待ち・荷役時間の削減、積載率の向上といった新たな課題に重点が移りつつある[lv]。
技術的な対策としては、個々の車両レベルでの過積載防止策も登場している。例えば、トラック(特に廃棄物収集車等)に後付け可能な積載量測定センサー「トラックウェイ」のような製品が開発・販売されている。これは、リアルタイムで積載量を監視し、上限に近づくとアラームで警告することで、運転者自身による過積載防止を支援するものである[lvi]。
法制度面では、2022年(令和4年)5月13日に、自動車の積載物の長さ及び幅に関する制限を緩和する道路交通法施行令の一部改正が施行された。これは、自動車の走行安定性等が確保される範囲で、物流の効率化や柔軟性を高めることを目的とした見直しである。
過積載に対する罰則については、その悪質性や主体に応じて様々な規定が存在する。道路交通法においては、例えば荷主等が警察署長からの再発防止命令に違反した場合や、運転者・事業者が行う過積載の中でも特に悪質なケース(例:大型トラック等で積載量が最大積載量の2倍以上となる場合など)において、「6月以下の懲役又は10万円以下の罰金」が科される可能性がある。ただし、全ての過積載違反が一律にこの刑事罰の対象となるわけではなく、違反の程度に応じて違反点数や反則金が科されたり、事業者に対しては車両使用制限や事業許可の取消といった行政処分が下される。
さらに、過積載違反は、単なる交通法規違反にとどまらず、事業運営そのものに影響を及ぼす可能性がある。特に、廃棄物処理業などの許認可が必要な事業においては、道路交通法違反(過積載を含む)が繰り返された場合や、それに対する行政指導が累積し、事業を的確に遂行する能力が欠けていると判断された場合に、許可の欠格要件に該当し、許可が取り消されたり、新規の許可が得られなくなったりする可能性があることが、環境省の通知などで示されている。これは、過積載が事業継続に関わる重大なコンプライアンス違反と位置づけられていることを示している。
3.8.10. 輸送手段について
原木及び製品は、主にトラック・トレーラー、内航船によって輸送されている。
3.8.10.1. トラック輸送
原木輸送に使用するトラックの規格や特長は、次の通りである。
3.8.10.1.1. 20t車
20t車は全長約8m、ホイールベース4.5m、荷台長4.7mの小型運搬車両である。車両総重量20t、最大積載量は6~7t程度を有し、グラップル装置を標準装備している。原木の積載パターンとしては、4m材または3m材の1列積み(1丁積み)に対応している。
主な特徴として、全長が短く小回りが効くため、比較的林道の奥まで進入できる点が挙げられる。また、車両操作が比較的容易であることから、運転経験の浅いドライバーの教育用車両としても適している。
3.8.10.1.2. 22t車
22t車は全長約10m、ホイールベース5.8m、荷台長6.6mの中型運搬車両である。車両総重量22t、最大積載量は7~8t程度を有し、グラップル装置を標準装備している。原木の積載パターンとしては、3m材の2列積み(2丁積み)または4m材と2.4m材の相積みが可能である。
本車両は25t車と比較して小回りが効き、林道への進入性に優れている。特に3m採材において2丁積みが可能であることから、柱角林業の盛んな地域において比較的需要の高い運搬車両となっている。単車としての使用に加え、トレーラーの牽引車両としての運用も可能である。
3.8.10.1.3. 25t車(10t車)
25t車は全長約12m、ホイールベース7.1m、荷台長8.4mの大型運搬車両である。車両総重量25t、最大積載量は9~10t程度を有し、グラップル装置を標準装備している。原木の積載パターンとしては、4m材または3.65m材の2列積み(2丁積み)に対応している。
本車両はある程度の幅員を有する林道の走行が可能であり、かつ大きな積載容量を持つことから、主に4m採材の需要が大きな地域において主流の運搬車両となっている。単車としての使用に加え、トレーラーの牽引車両としての運用も可能である。
3.8.10.1.4. セミトレーラー
セミトレーラーは全長約18m、荷台長12.5mの長距離輸送用車両である。連結車両総重量36t、最大積載量は15~20t程度を有している。グラップル装置は装備せず、平ボディ仕様が一般的である。原木の積載パターンとしては、4m材の3列積み(3丁積み)または12m材の1列積み(1丁積み)が可能である。
本車両は大きな積載容量を誇り、長距離輸送の需要に対応している。ただし、全長やホイールベースが長く小回りが利かないため、林道への進入は現実的ではない。主に原木市場や中間土場からの運搬ニーズに対応する場合が多い。大きな運搬容量に対して車両や走行・維持にかかるコストが比較的小さい点がメリットとして挙げられる。
3.8.10.1.5. フルトレーラー
フルトレーラーは全長約21mの超大型運搬車両である。トラクター(牽引車)の荷台長8.4m、トレーラー(台車)の荷台長8.0mで構成され、連結車両総重量45t、最大積載量は18~24t程度を有している。牽引車側にグラップル装置を装備している。原木の積載パターンとしては、4m材の4列積み(4丁積み)が可能である。
本車両はセミトレーラーを上回る圧倒的な積載容量を誇り、長距離輸送の需要に対応している。セミトレーラーと異なり、牽引車が独立して積み荷の運搬が可能である。例えば、グラップル付き運搬車両(25トン車等)を牽引車として使用することで、牽引車両単独での林道進入による材の搬出と、中間土場等でのトレーラー側への積み替えによる長距離運搬という柔軟な運用が可能となる。大きな運搬容量と高い運用の柔軟性を有する一方で、車両や走行・維持にかかるコストが大きく、運転には高度な技能が求められる。
3.8.10.1.6. 注意事項
- 上記は、複数の原木運搬業者、素材生産業者、車両架装業者へのヒアリング結果に基づいて取りまとめたものである。
- 寸法や重量は飽くまで一例です。実際は車両メーカーやタイプ、グラップルメーカー、スタンションや架装の仕様によって異なる。
- 車両の呼称についても、地域や慣習によってもまちまちで、統一されておりません。
3.8.10.2. 船舶輸送
木材・原木の海上輸送においては、主にRORO船とバルク船という2種類の船舶が使用されている。これらの船舶はそれぞれ異なる特性を持ち、輸送する木材の形態や量、輸送経路によって使い分けられている。
3.8.10.2.1. RORO船の特徴
RORO船は「Roll-on/Roll-off」の略で、貨物を積んだトラックやトレーラーがそのまま自走して乗り込み、運搬できる貨物用船舶である。貨物の積み下ろしのためのゲート(ランプウェイ)を有する船舶であり、車両が直接船内に乗り入れられる構造になっている。
RORO船には以下のようなメリットがある
- ドライバーの休息期間として船内移動時間を活用でき、拘束時間を削減できる。
- 労働力の省力化、無人化(無人航送)が可能。
- トレーラーでのシャーシ輸送により「物流の2024年問題」対策にも有効。CO₂排出量の削減やコスト削減につながる。
- 物流効率化と環境負荷軽減に貢献する輸送手段として注目されている。
3.8.10.2.2. バルク船の特長
バルク船(ばら積み船)は、鉱石、石炭、穀物などの資源を梱包せずに大量輸送する船舶である。「バルカー」「ドライバルカー」とも呼ばれる。
バルク船の基本構造として、船倉上部には傾斜をつけたトップサイドタンクという三角形のバラストタンクがあり、貨物や船の偏りを防止している。船倉下部は両サイドに傾斜をつけたホッパー形状で、貨物が隅に溜まって荷役効率が下がるのを防いでいる。 バルク船にはさまざまなサイズがあり、原木・製品輸送では主に499級というサイズの船舶が使用されている。
[i] https://www.mlit.go.jp/policy/shingikai/content/001620626.pdf (2025/03/17閲覧)国土交通省『物流の2024年問題について』
[ii]田中秀忠 (著), 伊藤浩(監修)(2024年)『基本から始める物流「2024年問題」課題と対応 ―物流革新元年とするために―』 (恒春閣)
[iii]https://www.kantei.go.jp/jp/101_kishida/actions/202407/25butsuryuu.html (2025/03/17閲覧)首相官邸『我が国の物流の革新に関する関係閣僚会議』
[iv] https://www.cas.go.jp/jp/seisaku/buturyu_kakushin/index.html (2025/03/17閲覧)内閣官房『我が国の物流の革新に関する関係閣僚会議』
[v] https://www.cas.go.jp/jp/seisaku/buturyu_kakushin/pdf/20231226_1.pdf (2025/03/17閲覧)内閣官房『物流革新に向けた政策パッケージ』
[vi] https://www.cas.go.jp/jp/seisaku/buturyu_kakushin/pdf/20231226_2.pdf (2025/03/17閲覧)内閣官房『物流革新緊急パッケージ』
[vii] https://www.cas.go.jp/jp/seisaku/buturyu_kakushin/pdf/20240216.pdf (2025/03/17閲覧)内閣官房『2030年度に向けた政府の中長期計画』
[viii] 出典:https://www.maff.go.jp/j/shokusan/ryutu/attach/pdf/buturyu-588.pdf (2025/03/17閲覧)農林水産省 大臣官房 新事業・食品産業部 食品流通課『各業界での新物効法への対応方針について』
[ix]https://www.mlit.go.jp/seisakutokatsu/freight/seisakutokatsu_freight_mn1_000029.html (2025/03/17閲覧)国土交通省『物流効率化法について』
[x] 東京商工リサーチ(2025年1月)『倒産月報 2024(令和6)年1-12月』
[xi] https://www.tsr-net.co.jp/data/detail/1201259_1527.html?mkt_tok=ODYwLUdPRS01MzcAAAGZvY8i-aKA_a1vDpp9Sf_yeFkd0AicttQ9gqxQz8ImAOM7Nm6TZI1LYYcdfG9afMCbEZbSIFzvg8XscMX6O6SuFCAuBgE8H95KgKnOLIZ794eU (2025/03/17閲覧)『2024年度の道路貨物運送業倒産14年ぶり350件超 人件費高騰・後継者難が深刻度を増す』
[xii]https://www.tsr-net.co.jp/data/detail/1200999_1527.html (2025/05/12閲覧)『企業の物価高 直近1年で総コストは平均2割上昇、価格転嫁は上昇分の1割』
[xiii] 出典は資源エネルギー庁、データは「新電力ネット」(https://pps-net.org/)のガソリン価格の推移から一式取得した(取得日:2025/03/05)https://pps-net.org/oilstand
[xiv]https://www.enecho.meti.go.jp/about/whitepaper/2016html/1-1-1.html (2025/03/17閲覧)経済産業省資源エネルギー庁『エネルギー白書2016』
[xv]https://response.jp/article/2011/03/30/154064.html (2025/03/17閲覧)レスポンス『ガソリン価格、福島で13.5円など被災地が急上昇』
[xvi]https://diamond.jp/articles/-/88442 (2025/03/17閲覧)ダイヤモンドオンライン『「石油価格のメカニズム」2015年の大暴落、その真相とは?』
[xvii] https://factism.jp/factory-tips/10766/ (2025/03/17閲覧)ファクトイズム『ガソリン燃料高騰!物流業界への影響は!?』
[xviii] https://www.kensetu-bukka.or.jp/article/12017/ (2025/03/17閲覧)建設物価調査会『2023年上期における石油産業と今後の展望』
[xix]https://www.ryu-tsu.com/headline/%E6%99%82%E9%99%90%E6%8E%AA%E7%BD%AE%E5%BB%B6%E9%95%B7%E3%81%8C%E6%88%90%E7%AB%8B/ (2025/03/17閲覧)日本流通新聞『時限措置延長が成立』
[xx] https://www.mlit.go.jp/jidosha/content/001732622.pdf (2025/03/17閲覧)国土交通省『【通達】一般貨物自動車運送事業に係る標準的な運賃について』
[xxi] MRIマネジメント事業推進部『令和3 年度林野庁生産流通構造改革促進事業のうち木材の輸送実態調査報告書』
[xxii] https://www.mlit.go.jp/jidosha/anzen/03punishment/cgi-bin/search.cgi (2025/03/17閲覧)自動車総合安全情報『事業者の行政処分検索』
[xxiii] MRIマネジメント事業推進部『令和3 年度林野庁生産流通構造改革促進事業のうち木材の輸送実態調査報告書』
[xxiv] https://sda1.sakura.ne.jp/31kaigi/9gatufushi3.pdf (2025/03/17閲覧)『交通安全 ちょっと昔の物語』
[xxv]https://laws.e-gov.go.jp/law/326AC0000000183 (2025/06/06閲覧) e-gov法令検索『道路運送法』
[xxvi]https://japanknowledge.com/introduction/keyword.html?i=1547 (2025/03/17閲覧)ジャパンナレッジ『道路運送車両法』
[xxvii]https://hourei.ndl.go.jp/simple/detail?lawId=0000046273¤t=-1 (2025/03/17閲覧) 法令情報詳細画面『道路交通取締法施行令』
[xxviii] https://www.npa.go.jp/hakusyo/s55/s550700.html (2025/03/17閲覧)『昭和55年警察白書』
[xxix]https://ja.wikipedia.org/wiki/%E4%BA%A4%E9%80%9A%E6%88%A6%E4%BA%89 (2025/03/17閲覧)ウィキペディア『交通戦争』
[xxx]http://www.signal-net.co.jp/2018/08/post-755.html (2025/03/17閲覧)有限会社シグナル『シグナル交通安全雑記第111回』
[xxxi]https://www.npa.go.jp/hakusyo/s54/s540600.html (2025/03/17閲覧)『昭和54年警察白書』
[xxxii] https://www.police.pref.kanagawa.jp/assets/entry/notice/pdf/f40010.pdf (2025/03/17閲覧)『道路交通法の規定に基づく指示、再発防止命令及び自動車等の使用制限に関する行政処分事務処理要領の制定について』
[xxxiii]https://www.pref.aichi.jp/police_reiki/reiki_honbun/u393RG00000639.html (2025/03/17閲覧)『過積載車両に対する要求等の禁止に関する事務処理要領の制定』
[xxxiv] https://www.nli-research.co.jp/report/detail/id=35073?site=nli (2025/03/17閲覧)ニッセイ基礎研究所『運輸業における規制緩和の生産効率に及ぼす影響 -トラック輸送業からのインプリケーション-』
[xxxv]https://core.ac.uk/download/pdf/230184374.pdf (2025/03/17閲覧)『貨物自動車運送事業政策の変遷(Ⅷ)』
[xxxvi]https://da.lib.kobe-u.ac.jp/da/kernel/81010103/81010103.pdf (2025/03/17閲覧)『日本の運輸事業分野における規制改革と競争政策(一)』
[xxxvii]https://www.mlit.go.jp/road/tokusya/ (2025/03/17閲覧)国土交通省『特殊車両通行制度について』
[xxxviii] https://jta.or.jp/member/yobo/kiseikaikaku/12kiseikaikaku.html (2025/03/17閲覧)全日本トラック協会『平成12年度規制改革要望と結果』
[xxxix]https://www.ktr.mlit.go.jp/road/sinsei/road_sinsei00000023.html (2025/03/17閲覧) 国土交通省関東地方整備局『重さ指定道路・高さ指定道路とは』
[xl] https://jta.or.jp/wp-content/themes/jta_theme/pdf/publication/trailer_handbook201908.pdf (2025/03/17閲覧)全日本トラック協会『トレーラの大型化による輸送効率化ハンドブック』
[xli]https://www.dowa-ecoj.jp/naruhodo/2016/20160501.html (2025/03/17閲覧)DOWAエコジャーナル『過積載の危険性と背景 その4 〜道へのダメージは軸重が影響〜』
[xlii] https://www.kkr.mlit.go.jp/osaka/topics/2024/241001.pdf (2025/03/17閲覧)大型車通行適正化に向けた近畿地域連絡協議会チラシ
[xliii] https://www.kkr.mlit.go.jp/osaka/press/2012/86_120820_1.pdf (2025/03/17閲覧)国土交通省近畿地方整備局『特殊車輌(過積載車輌等)の一斉取締りを実施』
[xliv]https://www.ktr.mlit.go.jp/ktr_content/content/000641197.pdf (2025/03/17閲覧)国土交通省『「車両の通行の制限について」等の一部改正について』
[xlv]https://www.c-nexco.co.jp/images/press_conference/136/69894501258d1e490da863.pdf (2025/03/17閲覧)中日本高速道路株式会社『重量違反車両等の撲滅に向けた厳罰化の推進』
[xlvi] https://s.response.jp/article/2015/07/07/255071.html (2025/03/17閲覧)レスポンス『高速道路各社が過積載取り締まりを強化…悪質違反者初の告発も』
[xlvii]https://www.mlit.go.jp/report/press/road01_hh_000921.html (2025/03/177閲覧)国土交通省『過積載車両の荷主対策の試行を開始します!』
[xlviii] https://www.keiryou-keisoku.co.jp/kisyubetu/kasekisai/kasekisai_282001.htm (2025/06/07閲覧)株式会社日本計量新報社『特集・ストップ過積載2010 ~事故のない輸送で安全な社会を (1)』
[xlix] https://logistics.shinwart.co.jp/glossary/ninushikanokuseido/ (2025/03/17閲覧)鈴与シンワート株式会社『荷主勧告制度とは?』
[l] https://www.kana-tekisei.jp/content/image/2024/09/%E5%85%AC%E7%A4%BA_%E8%B2%A8%E7%89%A9%E6%97%A5%E8%BB%8A%E8%A1%A8%E9%80%9A%E9%81%94_%E6%96%B0%E6%97%A7%E5%AF%BE%E7%85%A7%E8%A1%A8_R06_09_25.pdf (2025/03/17閲覧)『「貨物自動車運送事業者に対し行政処分等を行うべき違反行為及び日車数等について」新旧』
[li] https://www.mlit.go.jp/common/001113426.pdf (2025/03/17閲覧)国土交通省『ITを活用した「賢い物流管理」について』
[lii] https://www.nilim.go.jp/lab/qcg/japanese/3paper/pdf/2015_1.pdf (2025/03/177閲覧)『大型車両通行モニタリングにおける ETC2.0 プローブ情報と WIM 重量計測データの活用検討』
[liii] https://logiiiii.f-logi.com/series/logisticsopinion/noncompliance-is-the-responsibility-of-the-shipper/ (2025/03/17閲覧)船井総研ロジ株式会社『物流会社のコンプライアンス違反は荷主の責任!! 「貨物自動車運送事業法」改正に伴う荷主への影響』
[liv] https://www.think-sp.com/2014/08/11/ninushi-kankoku/ (2025/03/17閲覧)シンク出版『荷主勧告制度が強化されています』
[lv] https://www.mlit.go.jp/common/001354692.pdf (2025/03/17閲覧)国土交通省『物流を取り巻く動向について』
[lvi] https://prtimes.jp/story/detail/rE6Z06cQvdb (2025/03/17閲覧)『トラックの『過積載』による事故をなくせ。とことん現場主義の産業用計量器メーカー、日本製衡所の挑戦。』
つづきはこちら。
目次はこちら。
(株)日本林業調査会
1954年創業。「林政ニュース」の編集・運営・発行をはじめ、森と木と人にかかわる専門書籍の発刊を行っている。