第11回「農中森力基金」の助成先に6件を選定

全国 森林経営・管理

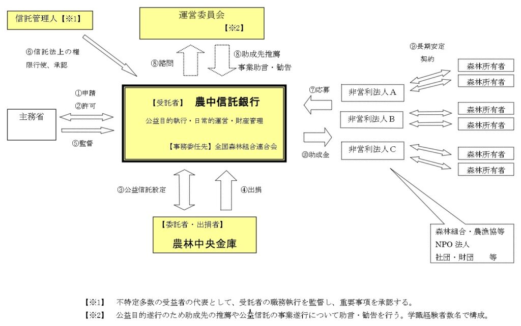
農林中央金庫は、11回目となる今年度(2024年度)の「公益信託農林中金森林再生基金(農中森力基金)」の助成先を3月10日に決定・公表した。今回は16件の申し込みがあった中から6件を採択した。助成総額は、1億4,000万円。助成先と事業名は、下記のとおり。
・米沢地方森林組合(山形県)「南陽市秋葉山山火事からの超回復プロジェクト」
・出羽庄内森林組合(山形県)「共同施業団地化による路網整備と循環型森林施業の構築(3年間事業)」
・ぬながわ森林組合(新潟県)「公図未整備地区における荒廃民有林『東中千本スギ』再生事業」
・南都留森林組合(山梨県)「『提案型集約化施業を軸とした森林サービス産業』による森林経営のモデル構築事業」
・一般社団法人大和森林管理協会(奈良県)「次世代の吉野林業を新たに構築する-ウィッセン集材機の活用-」
・沖縄県森林組合連合会(沖縄県)「慶良間諸島のリュウキュウマツ保全・活用を目指す~スマート林業を活用したマツ林の保全と活用モデル事業~(2年間事業)」
→詳しくは、こちら

『林政ニュース』編集部

1994年の創刊から31年目に突入! 皆様の手となり足となり、最新の耳寄り情報をお届けしてまいります。